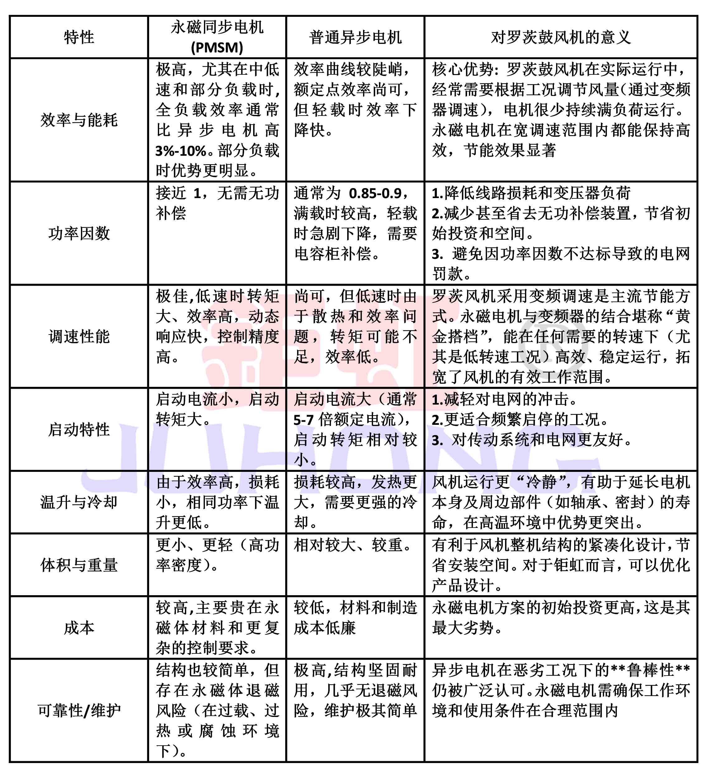
钜虹作为罗茨鼓风机的主要制造商之一,其产品线通常同时涵盖使用异步电机和永磁电机的机型。下面我将从原理出发,详细分析永磁同步电机与普通异步电机在罗茨鼓风机应用中的优势、劣势及能耗差异。
核心原理区别:
1. 普通异步电机(感应电机):
原理:定子产生旋转磁场,转子(鼠笼)切割磁感线产生感应电流,进而产生力矩。转子转速始终略低于同步转速(存在“转差率”),磁场需要从电网吸收无功功率来建立。
特点:结构坚固、成本低、维护简单、技术成熟。但轻载时效率和功率因数较低。
2. 永磁同步电机:
原理:转子使用永磁体(如钕铁硼)提供固定磁场,定子产生旋转磁场直接“牵引”转子同步旋转。无需外部励磁,无转差。
特点:高效率、高功率因数、高功率密度、优异的低速性能。但成本较高,存在永磁体退磁风险(在极端高温或过流下)。
在罗茨鼓风机应用中的优势对比

能耗差异分析
能耗差异是用户最关心的焦点,其核心在于运行效率曲线的不同。
1. 额定点运行:在风机满负荷、额定转速运行时,两者效率差距可能较小(永磁电机仍领先约2-5%)。但罗茨风机很少长期在此工况下运行。
2. 变工况运行(最常见的场景):
当通过变频器降低转速以适应较小风量需求时,异步电机的效率(尤其是功率因数)会大幅下降。此时,电机的铜损、铁损等占比增大,整体系统效率不高。
永磁电机在低速时,由于永磁体提供恒定磁场,其效率曲线非常平坦,在宽广的转速/负载范围内都能保持极高的效率(>94%)。
实测数据表明:在典型的罗茨风机变工况运行中,采用“永磁同步电机+变频器”的系统,相较于“普通异步电机+变频器”的系统,综合节电率通常在15%-30%之间,部分低负载工况下甚至更高。
3. 系统能耗计算示例:
假设一台75kW罗茨风机,年运行8000小时,平均负载率为70%。
异步电机系统综合效率(含变频器)估算为85%。
永磁电机系统综合效率估算为93%。
年耗电量差:
异步电机:75kW * 0.7 * 8000h / 0.85 ≈ 494,118 kWh
永磁电机:75kW * 0.7 * 8000h / 0.93 ≈ 451,613 kWh
年节电量:42,505 kWh`
按工业电费0.7元/kWh计算,年节省电费约2.97万元。多出的初始投资可能在1-2年内收回。
结论与选型建议
对于钜虹罗茨鼓风机而言:
1. 永磁同步电机的优势是压倒性的,主要体现在:
显著的节能效果:这是最重要的优势,直接降低用户的长期运行成本。
优异的调速性能:完美匹配变频驱动的罗茨风机,实现气量的精确、高效调节。
高功率因数:优化电网质量,减少配套设备。
2. 普通异步电机的优势在于:
低廉的初始成本:对于预算极其有限、或年运行时间很短(如<2000小时)的用户,可能更经济。
极强的环境适应性:在高温、多尘、存在腐蚀性或振动剧烈的极端恶劣环境下,其简单可靠的特性仍有价值。
技术成熟,维修方便:备件和维修人员普及。
总结建议:
对于大多数追求长期投资回报、运行时间长、负载变化大的工业用户(如污水处理、气力输送、水产养殖等),应优先选择配备永磁同步电机的钜虹罗茨鼓风机。尽管购买价高,但节省的电费能快速回收差价,全生命周期成本更低。
对于运行时间极短、工况稳定且始终满载、或预算特别紧张、维护能力薄弱的场合,普通异步电机仍是一个可靠且经济的选择。
在选型时,务必要求供应商(或钜虹厂家)提供两种方案在预期工况曲线下的能耗对比计算,以便做出最符合自身利益的决策。
目前,行业高端和节能型罗茨鼓风机的发展趋势非常明确:永磁同步电机变频驱动已成为主流和标配。钜虹提供永磁电机选项,正是为了满足市场对高效节能产品的迫切需求。